🧠 Algorithms & Strategy

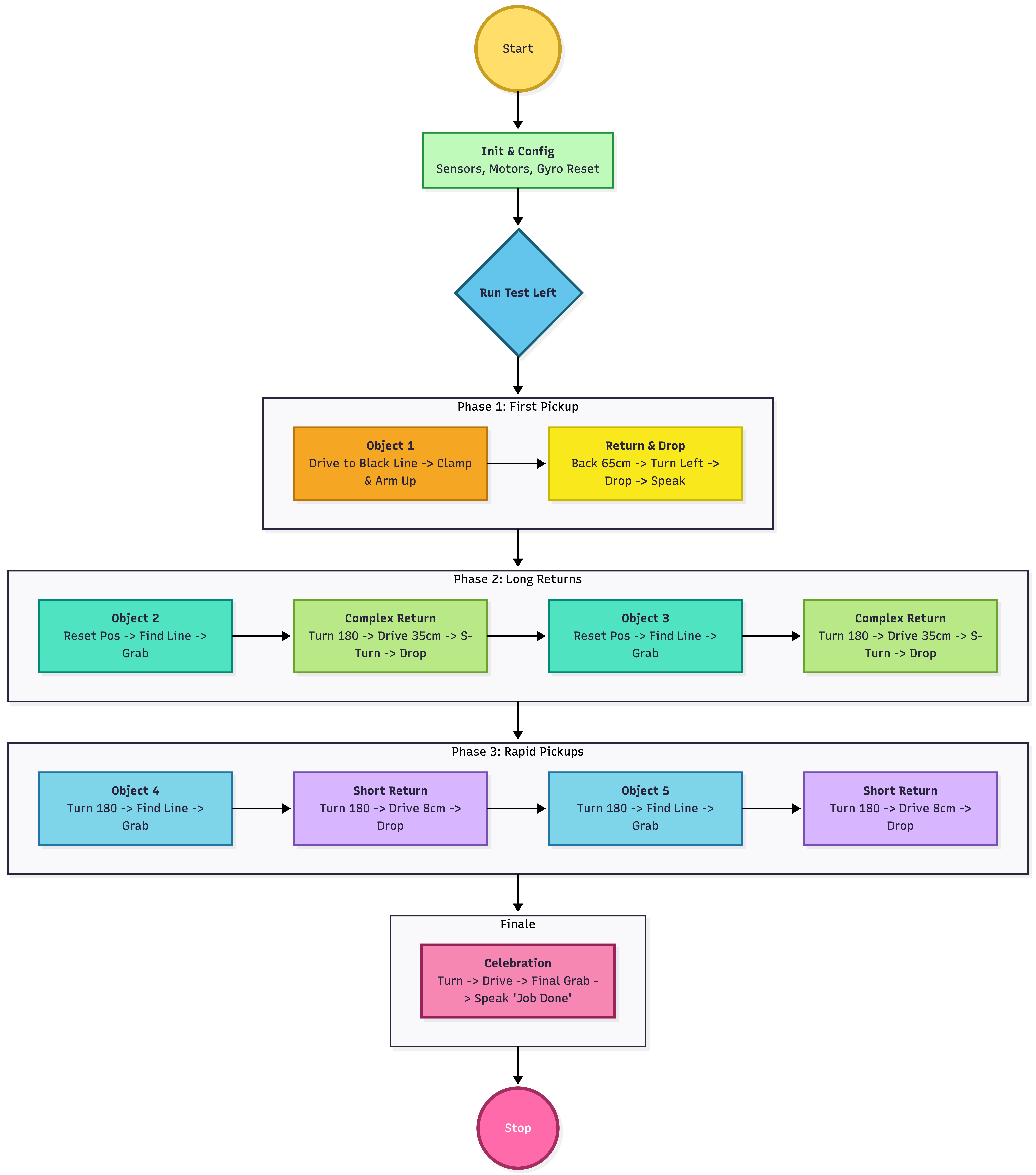
Our robot utilizes a linear sequential strategy driven by sensor feedback loops. Below is the high-level logic flow for the ‘Test Left’ autonomous retrieval routine.

1. Logic Flowchart

This diagram represents the decision-making process executed inside the main() loop.

Logic Flowchart

2. Attacker Strategy Source Code

Goal: Locate the ores, secure it with the claw, pull the claw up and put it into the box using Gyro-stabilized movement.

/* PSEUDO-CODE: ATTACKER LOGIC */

// ==================== CONFIGURATION ====================
CONSTANT MAX_SPEED = (Motor Limit)
CONSTANT ARM_UP = 1
CONSTANT ARM_DOWN = 0
CONSTANT CLAMP_CLOSE = 1
CONSTANT CLAMP_OPEN = 0

// ==================== MAIN PROGRAM ====================
FUNCTION Main() {
    Initialize_EV3_Systems()
    
    // Setup Sensors
    Set_Color_Mode("REFLECT")
    Set_Gyro_Mode("ANGLE")
    
    // Hardware Gyro Reset (Toggle modes to zero out drift)
    Switch_Gyro_Mode("RATE")
    Wait(0.1 seconds)
    Switch_Gyro_Mode("ANGLE")
    
    // Execute the main mission strategy
    Run_Test_Left()
}

// ==================== STRATEGY LOGIC ====================
FUNCTION Run_Test_Left() {

    // --- OBJECT 1 ---
    Drive_Straight_Until_Black_Line(Threshold: 25, Speed: 60%)
    Claw_Control(CLAMP_CLOSE)
    Arm_Control(ARM_UP)
    
    Drive_Backward_Distance(65 cm)
    Turn_Gyro(-90 degrees) // Left
    Drive_Forward_Distance(6 cm)
    Turn_Gyro(-89 degrees) // Adjustment
    Drive_Forward_Distance(6 cm)
    
    Claw_Control(CLAMP_OPEN)

    // --- OBJECT 2 ---
    Turn_Gyro(90 degrees)
    Drive_Backward_Distance(40 cm)
    Arm_Control(ARM_DOWN)
    Turn_Gyro(90 degrees)
    
    Drive_Straight_Until_Black_Line(Threshold: 25, Speed: 70%)
    Drive_Backward_Distance(2 cm)
    Claw_Control(CLAMP_CLOSE)
    Arm_Control(ARM_UP)
    
    Turn_Gyro(180 degrees)
    Drive_Forward_Distance(35 cm)
    Turn_Gyro(90 degrees)
    Drive_Forward_Distance(8 cm)
    Turn_Gyro(-90 degrees)
    Drive_Forward_Distance(8 cm)
    
    Claw_Control(CLAMP_OPEN)

    // --- OBJECT 3 ---
    Turn_Gyro(90 degrees)
    Drive_Backward_Distance(70 cm)
    Arm_Control(ARM_DOWN)
    Turn_Gyro(90 degrees)
    
    Drive_Straight_Until_Black_Line(Threshold: 25, Speed: 70%)
    Drive_Backward_Distance(2 cm)
    Claw_Control(CLAMP_CLOSE)
    Arm_Control(ARM_UP)
    
    Turn_Gyro(180 degrees)
    Drive_Forward_Distance(35 cm)
    Turn_Gyro(90 degrees)
    Drive_Forward_Distance(8 cm)
    Turn_Gyro(-90 degrees)
    Drive_Forward_Distance(8 cm)
    
    Claw_Control(CLAMP_OPEN)

    // --- OBJECT 4 ---
    Turn_Gyro(180 degrees)
    Arm_Control(ARM_DOWN)
    Drive_Straight_Until_Black_Line(Threshold: 25, Speed: 70%)
    Claw_Control(CLAMP_CLOSE)
    Arm_Control(ARM_UP)
    
    Turn_Gyro(180 degrees)
    Drive_Forward_Distance(8 cm)
    Claw_Control(CLAMP_OPEN)

    // --- OBJECT 5 ---
    Turn_Gyro(180 degrees)
    Arm_Control(ARM_DOWN)
    Drive_Straight_Until_Black_Line(Threshold: 25, Speed: 70%)
    Claw_Control(CLAMP_CLOSE)
    Arm_Control(ARM_UP)
    
    Turn_Gyro(180 degrees)
    Drive_Forward_Distance(8 cm)
    Claw_Control(CLAMP_OPEN)

    // --- END GAME / CELEBRATION ---
    Turn_Gyro(180 degrees)
    Arm_Control(ARM_DOWN)
    Drive_Forward_Distance(10 cm)
    Turn_Gyro(90 degrees)
    Drive_Straight_Until_Black_Line(Threshold: 25)
    
    Claw_Control(CLAMP_CLOSE)
    Arm_Control(ARM_UP)
    Turn_Gyro(180 degrees)
    Drive_Forward_Distance(8 cm)
    Turn_Gyro(-90 degrees)
    Drive_Forward_Distance(8 cm)
    Claw_Control(CLAMP_OPEN)
}

// ==================== HELPER DEFINITIONS ====================

FUNCTION Drive_Straight_Until_Black_Line(threshold, speed) {
    // Uses Gyro to keep straight (PID)
    // Checks Color Sensor Reflected Light
    WHILE (Color_Sensor_Value < threshold) {
        Adjust_Motor_Speeds_Based_On_Gyro_Drift()
    }
    Stop_Motors()
}

FUNCTION Turn_Gyro(degrees) {
    Calculate_Target_Angle()
    // Coarse turn (fast)
    WHILE (Current_Angle != Target_Angle) {
        Rotate_Motors_Opposite_Directions()
    }
    // Fine tune (slow) to fix overshoot
    WHILE (Current_Angle != Target_Angle) {
        Micro_Adjust_Motors()
    }
    Stop_Motors()
}

This site uses Just the Docs, a documentation theme for Jekyll.